企业介绍
发展历程
荣誉资质
业务分布
康博刀 ®
微波消融系统
EDGE® 射频消融系统
ELF ™ 复合式冷热消融系统
经颈静脉肝内穿刺器械
手术规划系统
海杰亚动态
知识科普
微视频
社会招募
校园招聘
博士后工作站
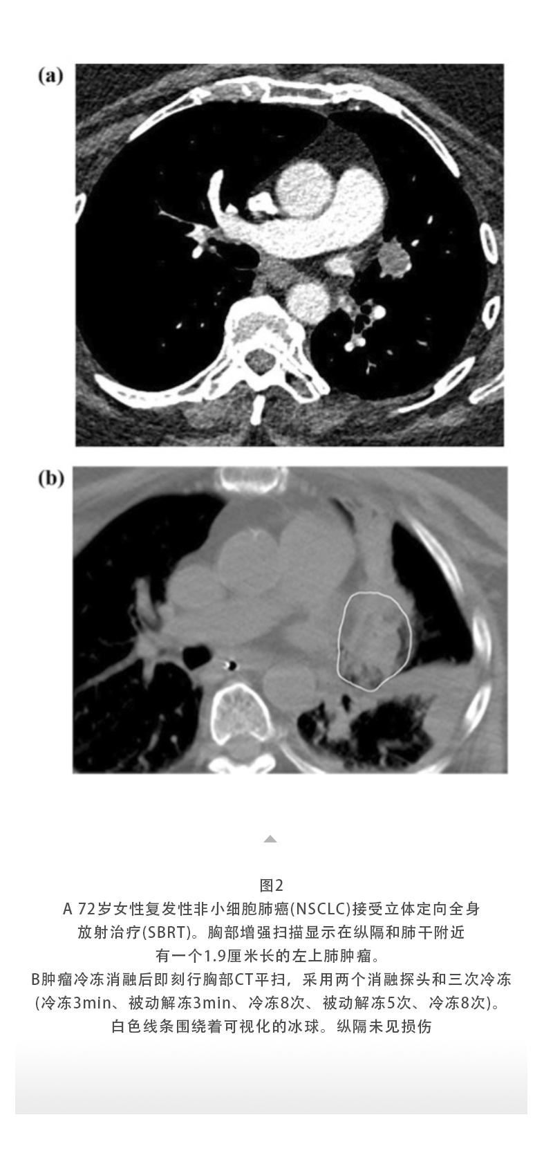
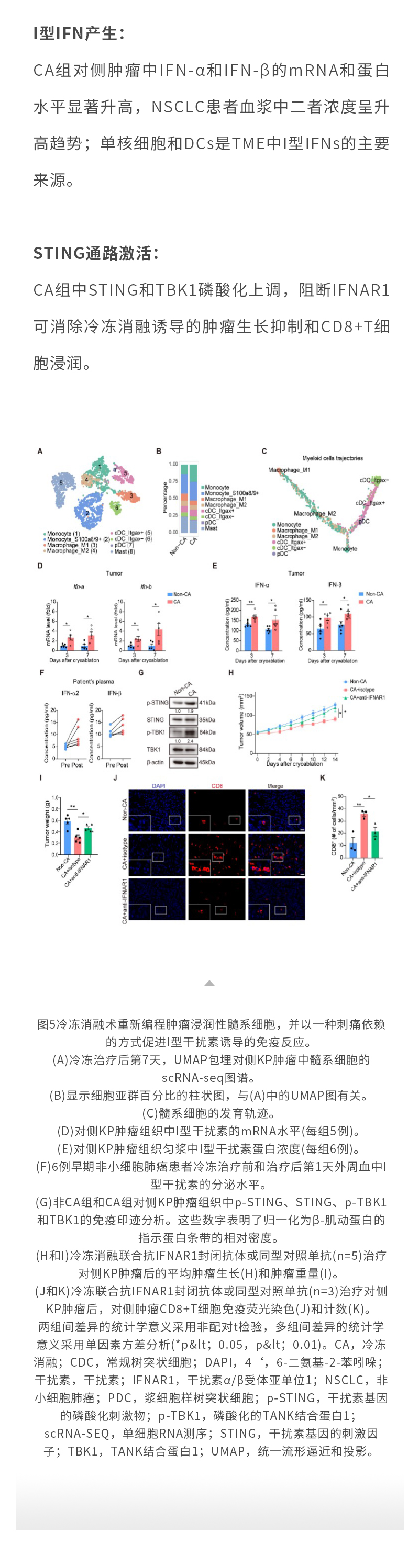
上一页:【HYGEA·科研资讯】冷冻消融治疗肺癌
下一页:【HYGEA·科研资讯】冷冻消融治疗骨肿瘤